致力于为中小企业提供专业服务
首页
信息服务
技术创新
法律服务
市场开拓
人才服务
管理咨询
创业服务
金融服务
知识产权
校企培训
专精特新
让企业更有力量 · 让城市更具活力
产品标准推广
产学研联合
创新资源共享
工业设计
技术成果转化
技术咨询
节能降耗
清洁生产
使用技术推广
共享服务
债务偿清
调解服务
法律诉讼
法律文件代理
法律援助
风险规避
公证服务
其他服务
债务清偿
仲裁服务
营销服务
产品推介
技术交流与合作
贸易洽谈
其他服务
市场考察与推荐
外贸代理
协会
电子商务
展览展销
技能评级
劳务派遣
其他服务
人才服务
服务外包
职称评审
职业中介
专业技术人员
资质评审
市场营销
财务管理咨询
会计服务
其他服务
管理指导
清洁生产
人力资源管理咨询
审计服务
市场营销
税务服务
生产运营
创业孵化
创业基地
创业培训
辅导中心
工商登记
其他服务
商务计划书
事务代理
创业信息
项目策划
担保服务
典当
风险投资
股改服务
股权融资
基金服务
金融租赁
理财服务
其他服务
融资信息
版权服务
其它
商标服务
知识产权
专利服务
财税管理
技术和创业培训
经营管理
其他服务
人力资源
市场营销
信息化
员工培训
首页
>
信息服务
>
“专精特新”微课堂
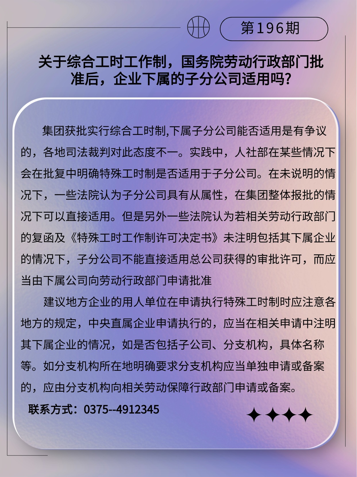
“专精特新”微课堂(第196期)
时间:2024-04-26 来源: 作者: 浏览:次
©平顶山企业服务网 zysme.cn
编辑/小编
打印
喜欢/赞一下
加载中~
加载中~
相关推荐
“专精特新”微课堂(第372期)
2025-12-29
“专精特新”微课堂(第371期)
2025-12-22
“专精特新”微课堂(第370期)
2025-12-15
头条要闻
“专精特新”微课堂(第372期)
“专精特新”微课堂(第371期)
2025-12-22
“专精特新”微课堂(第370期)
2025-12-15
“专精特新”微课堂(第369期)
2025-12-08