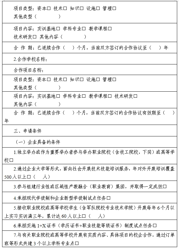
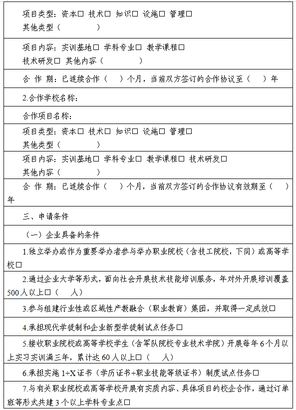
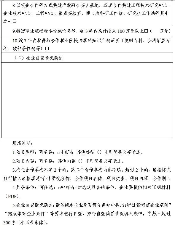
为了让更多企业享受到“产教融合”红利,河南省发展和改革委员会办公室、河南省教育厅办公室联合发布《关于组织我省第五批产教融合型企业建设培育单位申报工作的通知》,以进一步发掘我省优质企业资源、激发企业在产教融合中的重要主体作用。据了解,河南产教融合型企业建设培育单位筛选工作从2020年开始,每年一次,已组织开展了四批产教融合型企业培育工作,确定公布了我省300家产教融合型企业入库培育名单。关于组织我省第五批产教融合型企业建设培育单位申报工作的通知各省辖市发展改革委、教育局,济源示范区发改统计局、教育局,航空港区发展和统计局、教育局,各高等院校、省属中等职业学校,有关单位:为充分发挥企业在技术技能人才培养和人力资源开发中的重要主体作用,强化产教融合型企业的带动引领示范作用,根据《国家发展改革委 教育部关于印发<建设产教融合型企业实施办法(试行)>的通知》(发改社会〔2019〕590号)精神,我省已组织开展了四批产教融合型企业培育工作,经企业自愿申报,省相关部门联审、实地考察、专家评估、公示等环节,确定公布了我省300家产教融合型企业入库培育名单。为进一步发掘我省优质企业资源、激发企业在产教融合中的重要主体作用,拟开展第五批产教融合型企业建设培育工作,现将有关事项通知如下:(一)在河南省内注册经营满3年,具有独立法人资格,依法在河南省内纳税的企业。(二)重点建设培育主动推进制造业转型的优质企业,现代农业、高端装备、绿色食品、生物医药、节能环保、新能源汽车、人工智能、新型显示和智能终端、5G、新材料及研发设计、现代物流、检验检测认证、电子商务、服务外包等急需产业领域企业,以及养老、家政、托幼、健康、旅游、中医诊疗等社会领域龙头企业。(三)优先考虑紧密服务国家重大战略和我省经济社会发展需求,技术技能人才需求旺盛,主动加大人力资本投资,发展潜力大,履行社会责任贡献突出的企业。(四)主营业务为教育培训服务的企业原则上不纳入建设培育范围。(五)企业无重大环保、安全、质量事故,具有良好信用记录,无涉税等违法违规经营行为。企业通过独资、合资、合作等方式,利用资本、技术、知识、设施、管理等要素,依法举办或参与举办职业教育(含技工教育,下同)、高等教育,在实训基地、学科专业、教学课程建设和技术研发等方面稳定开展校企合作,并至少具备以下条件的2项:(一)独立举办或作为重要举办者参与举办职业院校(含技工院校,下同)或高等学校。(二)通过企业大学等形式,面向社会开展技术技能培训服务,年对外开展培训覆盖500人以上。(三)参与组建行业性或区域性产教融合(职业教育)集团,并取得一定成效。(五)接收职业院校或高等学校学生(含军队院校专业技术学院)开展每年6个月以上实习实训满三年,累计达60人以上。(六)承担实施1+X证书(学历证书+职业技能等级证书)制度试点任务。(七)与有关职业院校或高等学校开展有实质内容、具体项目的校企合作,通过订单班等形式共建3个以上学科专业点。(八)以校企合作等方式共建产教融合实训基地,或合作共建工程技术研究中心、企业技术中心、工程中心、重点实验室、博士后科研工作站、研究生工作站等其中之一。(九)捐赠职业院校教学设施设备等,近3年内累计投入100万元以上。(十)近3年内取得与合作职业院校共享的知识产权证明(发明专利、实用新型专利、软件著作权等)。第一步:有申报意愿的企业,应按照上述“建设培育企业范围”“建设培育企业条件”进行自查,确定符合条件并能够提供有效证明材料再进行申报;第二步:经自查符合条件的企业,填写《河南省产教融合型企业建设培育申请表》(详见附件),与企业营业执照、校企双方签订的合作协议以及相关证明材料等,装订成册、加盖公章,形成申报材料;第三步:企业按属地原则向所在省辖市发展改革委、教育局提交申报材料,由省辖市发展改革、教育部门会同相关部门重点围绕“建设培育企业范围”有关要求对企业申报材料进行审查,研究推荐企业名单,并于本通知发布1个月内正式联衔报送省发展改革委、教育厅;第四步:省辖市发展改革委、教育局组织进入推荐名单的企业将申报材料一式5份(所有材料装订成册,首页加盖企业公章),通过EMS邮寄至郑州市花园路136号河南水利与环境职业学院南教101室,联系人:付明林,电话:0371-65821169,邮编:450008。同时组织相关企业将电子材料发送至工作邮箱(邮箱地址:hnscjrhqy@163.com)。省属国有企业、在豫央企子公司等可直接将申报材料寄送至河南水利与环境职业学院,同步将电子材料发送至工作邮箱。省发展改革委、教育厅会同工信、财政、人社、生态环境、应急管理、国资、市场监管、税务等部门以及有关专家对企业申报材料进行审核。审核通过的企业,向社会公示无异议的,列入产教融合型企业建设信息储备库,并向社会公布。企业应在入库后2个月内制订并向社会公开发布产教融合、校企合作三年规划,按原申报程序经市级审核后,报省发展改革委、教育厅备案。企业入库建设培育至少1年后,达到国家认证标准的按程序纳入产教融合型企业认证目录。(一)纳入产教融合型企业建设信息储备库的建设培育企业,兴办职业教育的投资,按《财政部关于调整部分政府性基金有关政策的通知》(财税〔2019〕46号)的规定,享受教育费附加和地方教育附加抵免政策。落实国家支持企业参与举办职业教育的各项优惠政策,在项目审批、购买服务、金融支持、用地政策等方面对建设培育企业给予便利支持。(二)对进入产教融合型企业认证目录的企业,给予“金融+财政+土地+信用”的组合式激励。激励政策与企业投资兴办职业教育、接收学生实习实训、接纳教师岗位实践、开展校企深度合作、建设产教融合实训基地等工作相挂钩。省发展改革委、教育厅将会同有关部门审核企业申报材料、定期复核入库企业情况。有下列情况之一的,即取消入库资格,且5年内不得申报。(一)在申请建设培育企业过程中弄虚作假,故意提供虚假不实信息的。(二)在建设培育期间发生重大环保、安全、质量事故,造成严重社会不良影响的,存在违法违规经营行为的。(一)各地发展改革、教育部门要会同科技、工信、商务、国资等行业部门,积极向本地特色产业、主导产业、龙头企业做好宣传工作。各级各类高等院校和中等职业学校要梳理本校已开展产教融合、校企合作企业,及时通知申报信息,推动相关企业踊跃申报。(二)省发展改革委、教育厅将结合试点开展情况,以及国家、省有关政策调整等因素,适时对基本条件作出调整,及时发布通告。(三)请社会各界对我省入库企业给予关注支持和监督。
附件:河南省产教融合型企业建设培育申请表



河南省发展和改革委员会办公室
河南省教育厅办公室
来源:河南省发展和改革委员会
