
各省辖市科技局、财政局、税务局,济源示范区、航空港区科技管理部门、财政局、税务局,各县(市)科技管理部门、财政局、税务局,各国家高新区管委会,各有关单位:
根据《高新技术企业认定管理办法》(国科发火〔2016〕32号,以下简称《认定办法》)、《高新技术企业认定管理工作指引》(国科发火〔2016〕195号,以下简称《工作指引》)有关规定,现将我省有效期内高新技术企业异地搬迁申报审核工作通知如下:
在高新技术企业资格有效期内从外省整体迁移至我省的以及省内整体迁移的高新技术企业。“整体迁移”是指符合《中华人民共和国公司登记管理条例》第二十九条所述情况。跨认定机构管理区域部分搬迁的,由迁入地认定机构按照《认定办法》重新认定。
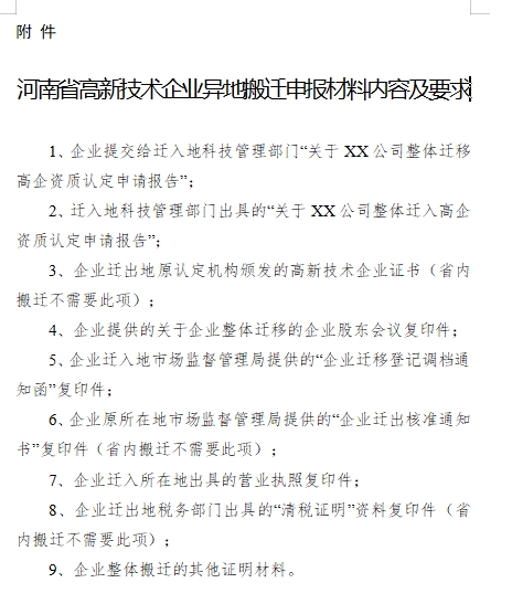
(一)提交材料。整体迁移的高新技术企业应向迁入地科技管理部门提交有效期内的《高新技术企业证书》及迁入地市场监督管理部门核发的完成迁入的相关证明材料(详见附件)。
从外省整体迁移至我省的高新技术企业请登录工业和信息化部火炬高技术产业开发中心的“统一身份认证与单点登录平台”(网址:https://hjrz.chinatorch.org.cn),依次点击“高新技术企业认定”-“企业注册信息管理”-“异地搬迁”栏目,按要求填写相关内容并提交。省内整体迁移的高新技术企业在“企业注册信息管理”内的“企业核心信息修改”栏目按要求填写相关内容并提交。
(二)审查上报。迁入地科技管理部门接到材料后需开展现场核查,对现场核查情况属实的出具报告提交至省高新技术企业认定管理工作领导小组。
(三)分批审核。省高新技术企业认定管理工作领导小组办公室审核后进行报备、公告。完成整体迁移的高新技术企业,其高新技术企业资格和《高新技术企业证书》继续有效,编号与有效期不变。
省高新技术企业领导小组办公室电话:0371-65990101
材料受理咨询电话:0371-69151867
网络系统技术支持电话:0371-65721369
材料报送地址:郑州市政七街与纬五路交叉口南80米路东金岸大厦六楼618室
附件:
2025年3月12日

来源:河南省科学科技厅
