
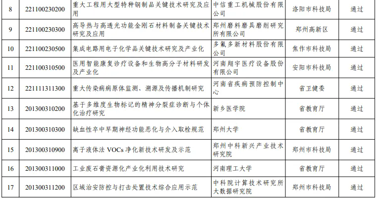
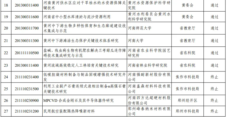
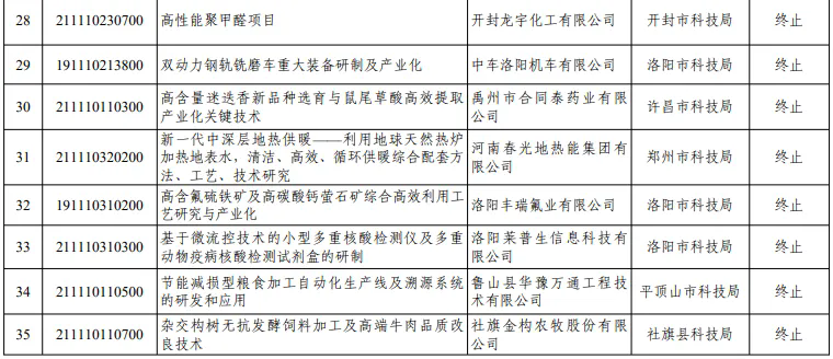
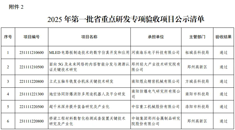
根据《河南省科技计划项目管理办法(试行)》《河南省省级重大科技专项管理办法(试行)》《河南省科技计划项目信息公开管理办法》《河南省省级重大科技专项资金绩效管理办法》有关规定,现对2025年第一批河南省重大创新项目验收结果予以公示,公示期5个工作日(2025年4月9日—4月15日)。公示期间若有异议,请向省科技厅提交实名书面异议材料。
省科技厅科技项目统筹推进处 0371-86561692
省科技厅机关纪委 0371-86561631
附件:
1. 2025年第一批省重大科技专项验收项目公示清单
2. 2025年第一批省重点研发专项验收项目公示清单






