
豫科项〔2025〕15号
各有关省辖市科技局、财政局,省直有关部门,各有关单位:
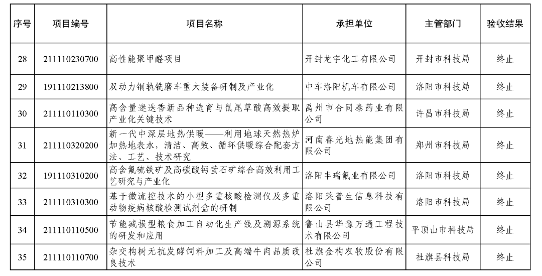
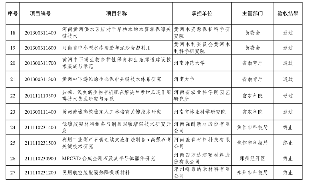
根据《河南省科技计划项目管理办法(试行)》(豫科〔2016〕83号)、《河南省重大科技专项管理办法(试行)》(豫科〔2019〕96号)、《河南省省级重大科技专项资金绩效管理办法》(豫财科〔2019〕91号)、《河南省省级创新研发专项资金管理办法》(豫财科〔2022〕46号),省科技厅、省财政厅组织专家对提出验收申请的省重大创新项目开展了项目验收和绩效评价工作,并对验收结果进行了公示。中光学集团股份有限公司等单位承担的33个项目通过验收,省财政将根据有关文件下达资金;河南强耐新材股份有限公司等单位承担的12个项目予以终止。
附件:
2025年5月6日
