工信部发布关于做好2025年中小企业数字化转型城市试点工作的通知,2025年将选择34个左右的城市开展第三批试点工作。
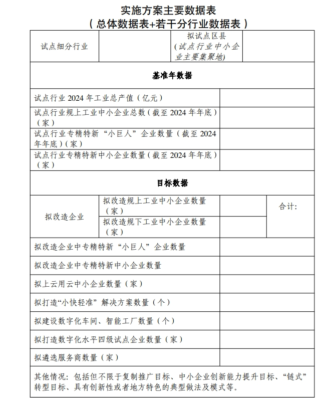
申报试点城市的省(区、市),由省级财政部门联合同级中小企业主管部门择优选定拟申报的试点城市,并向财政部、工业和信息化部报送推荐函。 广东、江苏、浙江、山东、河南、安徽、福建、湖南、湖北、江西、四川、河北等12个省份,本次试点可最多推荐2个城市,其他省(区、市)最多推荐1个城市。 报送时间:2025年5月20日前 一、总体要求 坚持以习近平新时代中国特色社会主义思想为指导,全面贯彻党的二十大和二十届二中、三中全会精神,按照中央经济工作会议部署,落实政府工作报告有关要求,深入实施《中小企业数字化赋能专项行动方案(2025-2027年)》(工信部联企业〔2024〕239号),扎实开展中小企业数字化转型城市试点工作,充分发挥企业创新主体作用,推动发展新质生产力,加快推进新型工业化。 二、重点任务 (一)围绕企业需求,突出转型实效。精准把握中小企业数字化转型实际需求,剖析“不愿转、不敢转、不会转”深层次原因,靶向施策推动中小企业围绕研发、生产等关键环节开展深度改造。要把中小企业数字化转型作为助企纾困和提升竞争力的关键举措,助力企业在创新、市场、提质、降本、增效、绿色、安全等方面实现价值提升,切实增强企业获得感与竞争力。 三、支持对象 2025年将选择34个左右的城市开展第三批试点工作,试点城市应为地级市及以上,包括各省(区)的省会城市、其他地级市,直辖市所辖区县。已纳入前两批试点范围的城市不得重复申报。第三批城市试点实施期两年,自实施方案批复之日起开始计算。 四、工作要求 (一)聚焦重点行业 试点城市应坚持推动传统产业改造升级和促进战略新兴产业、未来产业发展并重,在计算机和通信电子设备制造、通用和专用设备制造、汽车制造等制造业重点行业中选择具体细分领域开展数字化转型试点,选取的细分行业应符合国家区域战略发展规划和产业导向,体现自身产业基础和特色优势,具有产值规模较大、中小企业集聚度较高、改造潜力较深、改造后效益提升明显的特征,避免分散。要结合不同行业特点,深入梳理行业共性改造需求,分业分级推进试点企业的数字化改造。 (二)聚焦重点企业 试点城市要在确定的细分行业中,选择处于产业链关键环节的中小企业作为本次数字化改造的重点对象,要优先将专精特新中小企业和规模以上(以下简称规上)工业中小企业纳入改造范围。重点推动企业开展生产过程、产品生命周期和产业链供应链等关键业务环节的深度数字化改造,推进数据采集、场景集成和系统互联互通。因地制宜推进人工智能大模型、大数据、区块链等技术在研发设计、视觉质检、参数优化、能耗管理、智能分拣等场景中的应用。各地区试点城市被改造企业数量及改造后应达到的数字化水平按照《通知》执行。 (三)扩大复制推广 试点城市要选择若干基础条件好、转型效果突出、投入产出比高、可复制性强的试点企业作为转型样板,引导同行业企业“看样学样”。要促进服务商聚焦细分行业领域专精特新发展,打造一批高度适配细分行业中小企业转型需求的“小快轻准”数字化技术产品和解决方案,总结面向细分行业的专业化转型路径,加强宣传推广。实施期满时要实现专精特新中小企业和细分行业规上工业中小企业“应改尽改”(每个细分行业省级专精特新中小企业和规上工业中小企业数字化水平二级及以上比例应达到90%以上,国家级专精特新“小巨人”企业数字化水平均应达到二级及以上);规模以下(以下简称规下)工业中小企业“愿改尽改”(规下工业中小企业数字化水平二级及以上的比例应实现明显提升)。试点城市对试点企业、服务商的遴选管理要做到对各类所有制一视同仁、公平竞争、充分开放。 五、组织申报 申报试点城市的省(区、市),由省级财政部门联合同级中小企业主管部门择优选定拟申报的试点城市,并向财政部、工业和信息化部(以下统称两部门)报送推荐函。 为进一步支持经济大省挑大梁,更好发挥其带动和支柱作用,加强对中小企业数字化转型的支持力度,截至2024年底,根据国家统计局数据规上工业中小企业数量超过15000家的省份(包括广东、江苏、浙江、山东、河南、安徽、福建、湖南、湖北、江西、四川、河北等12个省份),本次试点可最多推荐2个城市,推荐排名不分先后。其他省(区、市)最多推荐1个城市。 省级财政部门及同级中小企业主管部门需做好试点城市的组织和推荐工作,对于拟申报试点的城市应按要求编制中小企业数字化转型城市试点实施方案,需包括城市现有工作基础、工作目标、具体实施内容、资金使用方向、保障措施、责任分工等内容。实施方案应充分总结分析前两批试点城市的实践经验和问题,明确如何在本次工作中继承有效做法、持续优化举措,提高方案的针对性和可行性。同时,已纳入前两批试点范围的城市需对照两部门批复的实施方案报送工作进展情况,并将作为第三批试点城市遴选参考。 上述资料由省级财政部门联合同级中小企业主管部门将加盖公章的纸质版和PDF版(光盘刻录)及推荐函各一式两份,于2025年5月20日前报送两部门。 资金分配和使用、绩效管理、组织实施等相关工作将按照《通知》要求执行。各试点城市需加强对中央财政资金的使用管理,坚决杜绝将已改造完成项目包装成试点期间新项目等“新瓶装旧酒”情况,严防套补骗补、截留挪用以及其他各类违法违规行为。同一改造项目不得重复申请不同类别的中央财政资金。后续试点工作实施过程请同时参考最新版《中小企业数字化转型城市试点实施指南》。 来源:惠企发展动态