
各区科技管理部门,各有关单位:
为深入贯彻习近平总书记关于探索对关键核心技术进行“揭榜挂帅”的重要论述精神,全面落实省委“四高四争先”战略部署,聚焦我市重点产业领域关键核心技术攻关,解决一批“卡脖子”技术难题。
市科技局会同市发改委、市工信局和市财政局联合开展2025年度“揭榜挂帅”重大科技项目技术需求征集工作,现将有关事项通知如下:
一、征集领域
“揭榜挂帅”科技项目围绕平顶山市“7群12链”重点产业领域骨干企业技术需求,凝练提出依靠自身力量难以解决的重大需求或产业关键技术难题,通过“揭榜挂帅”方式向全社会发榜公布,征集揭榜方联合攻关解决技术难题,提升重点产业核心竞争力,促进成果转化及产业化。
(一)新材料领域:绿色高效工艺、中间体、副产物高值化利用、先进材料成形加工、医药染料中间体、化工催化剂和助剂、电子材料、新型功能性材料等。 (二)新能源领域:源网荷储和智慧能源装备、大规模储能、工业余热余能高效回收利用等。 (三)高端装备领域:自动化和智能化装备、数字孪生应用、智慧矿山等。 (四)社会发展领域:生物制药、医疗器械、健康康养、大气污染防治、土壤污染防治与修复、固体废弃物处理处置与资源化利用、公共安全等。 (五)现代农业领域:新品种选育、种质资源创新、农产品精深加工、绿色食品、智慧农业、农机装备等。
二、组织程序
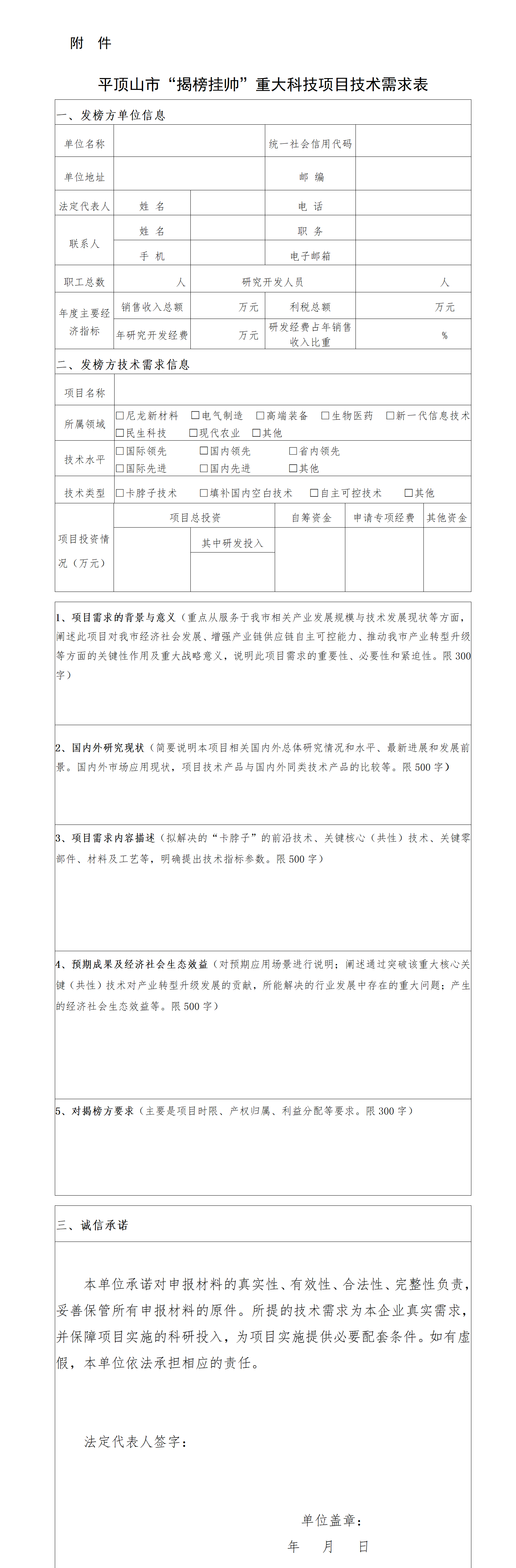
(一)需求征集。广泛征集技术需求,需求方填写平顶山市“揭榜挂帅”重大科技项目技术需求表。
(二)遴选论证。市科技局组织专家对征集的技术需求进行分析论证。 (三)发布榜单。根据专家论证建议,遴选出发榜项目清单,向社会公开发布榜单。
(四)受理揭榜。揭榜挂帅项目实行集中受理制,各有关单位可结合技术需求实际及自身情况,采取单独或联合其他单位揭榜,并按要求提交纸质材料。
(五)评审论证。市科技局将联合市发改委、市工信局、市财政局对达成合作意向的“揭榜挂帅”项目进行论证,择优予以立项支持。对承担市级重大科技专项,逾期未能结题的,不得申报。 (六)对接洽谈。发榜方与揭榜方对接沟通,按专家意见进一步完善项目可行性方案,同时洽谈研发资金使用计划及知识产权利益分配等相关事项,并签订合作协议。 (七)合同签署。对拟支持的入榜项目向社会公示。市科技局将公示无异议的项目,签订项目任务书纳入市重大科技专项管理。 (八)资金拨付。“揭榜挂帅”项目以发榜方投入为主,财政资金分批拨付,项目立项后按一定比例拨付启动经费,后续经费根据项目实施进展的重要节点分期拨付。
三、申报条件
(一)发榜方应是我市重点产业领域骨干企业、高校、科研院所、医疗机构等企事业单位。须满足以下条件:
1、技术需求单位为企业的,应具备良好的社会信用,须为高新技术企业或2024年度研发费用超过300万元(财务审计报告口径)。
2、对“卡脖子”关键核心(共性)技术、关键零部件、材料及工艺等有内在迫切需求,且依靠自身科技力量难以解决。
3、有能力并承诺保障发榜项目实施的资金投入,且能够为项目提供研发实施必要的支持和配套条件,在项目研发攻关成功后成果能率先在本单位落地应用。 4、应明确任务指标参数、时限要求、产权归属、资金投入及揭榜方需具备的条件等需求内容,通过项目实施能显著提升核心竞争力。(二)揭榜方应是市内外具有研发实力的高校、科研院所、企业等创新主体或创新联合体(关联交易方除外)。须满足以下条件:
1、具有较强的研发能力、科研条件和稳定的研发人员团队等,有能力完成发榜方提出的任务。
2、能对发榜项目需求提出攻克关键核心技术的可行方案,掌握自主知识产权。
3、应具有良好的社会诚信,近三年内无不良信用记录。
四、征集方式
技术需求采取在线申报方式,申报单位登陆平顶山市科技信息综合管理系统(http://222.85.34.155:8088/xmgl/),填写《平顶山市“揭榜挂帅”重大科技项目技术需求表》,签字盖章后上传,并提交附件材料。
附件材料包含:高企证书、营业执照、单位法人资格证、项目负责人资历证明(身份证、职称、学历等)、上年度审计报告、诚信承诺书、前期研究成果材料(包括但不限于专利、软件著作权、鉴定成果、科技奖励等)、科技查新报告及其他资质证明等,附件材料需上传扫描件。
五、申报时间
申报单位系统提交截止时间为2025年7月5 日;主管部门审核提交时间为2025年7月10日。
六、申报咨询及联系方式
规划科 0375--3977131
高新科 0375--3973368
农村科 0375--3931192
社发科 0375--3973578

来源:平顶山市科学科技局
