专精特新政策获重大升级利好!!7月28日,工信部会议重磅开启,明确下半年会
出台助力专精特新中小企业发展壮大的政策文件!
扶持举措进一步强化,实实在在的资金奖补(最高可达600万)、税收减免优惠、上市便捷通道等福利史无前例。
2025年专精特新中小企业各省份申报窗口已然开启,此时不申报,错过再难寻!速来掌握最新申报要点,抢抓政策机遇!
1 工信部:出台促进专精特新发展政策
7月28日,全国工业和信息化主管部门负责同志座谈会在京召开,强调部署下一阶段重点任务。
中小企业主务必留意:
会议着重指出“下半年计划
出台相关政策文件,构建推动专精特新中小企业发展壮大的长效机制,同时修订高新技术企业认定管理办法,尝试建立优质企业主动挖掘机制,推进优惠政策免审即享机制落地。”
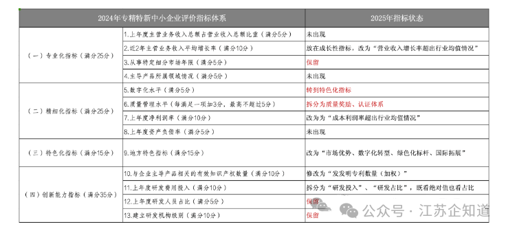
早在2024年12月,工信部便已发布“专精特新”评价标准,即《中小企业专精特新发展评价指标体系(试行)》
(工信厅企业〔2024〕75号),且于2025年上半年开启评价工作,当下只需完善后续制度文件,便能形成完备政策闭环。
2 2025专精特新政策重大变化
新版《中小企业专精特新发展评价指标体系》确立了五个关键指标:
专业化程度、精细化水平、特色化表现、创新能力、新增成长性维度,且进一步拆解为16项二级指标与23项三级指标。此外,为激励企业更积极投身产业链协同,将依据其在产业链中的实际贡献予以加分。后续推出的制度文件,或许会围绕以下几个主要方向展开:
01 重视财务指标
在专精特新领域,尤为引人关注的是新增了第五项考量指标:即成长性指标。
未来在专精特新企业的评定中,将更侧重于考察企业的财务状况,那些财务数据出现大幅下滑的企业,可能会面临被淘汰出局的情况。
02 关注发明专利集中度
在评审规则里,新增了对发明专利的评分板块,评审委员会会格外看重拥有多项发明专利的企业。同时,会更加聚焦专利集中度这一要点,引入行业排名机制,那些专利密集型行业的企业将更具竞争优势。
03 注重产业链配套作用
未来,专精特新企业将愈发重视产业链协同配套(如为大企业提供配套供应),此加分机制将成为企业申报过程中极具分量的竞争要素。
04 看重细分行业营业收入排名
针对江苏省、河北、山东、湖北、四川、浙江等这些专精特新程度较好省份,更加看重所在省份的细分行业的市占率。
依据此次全国工业和信息化主管部门负责同志座谈会的相关要求,接下来会制定推动专精特新中小企业发展壮大的机制性政策文件,清晰界定评价结果同政策扶持的对接细则。持续推进优惠政策“免审即享”,借助精简流程、削减审批步骤,助力企业更便捷地享受政策利好。
3 抓住政策红利窗口期! 01 专精特新:国家重点支持方向! 专精特新向来是国家重点扶持的领域。自2021年以来,“专精特新”连续四年被纳入政府工作报告,中央财政为此投入的奖补资金已超百亿元。2025年伊始,国家及地方政府在多次会议中均着重强调“推动专精特新中小企业发展壮大”,还针对专精特新企业成长推出了一系列政策举措。 ·2025年中央财政按每家企业连续支持 3 年、累计 600 万元发放奖补资金 ·2025工信部开展新一轮中央财政支持专精特新,再培育100个国家级中小企业特色产业群 各省市也陆续发布政策文件,如江苏省发布专精特新企业上市培育三年行动方案(2025-2027);浙江省印发关于推动经济高质量发展若干政策(2025 年)等。 02 专精特新政策红利空前!
1 资金支持规模可观:
2021至2025年,中央财政累计拨款超100亿元,国家级专精特新“小巨人”企业,每家每年可获200万元奖励(累计达600万);各省市对省级企业给予一次性20 - 200万元奖励,首次认定的省级企业奖励5 - 100万元。
江苏省对小巨人奖补最高100万元,省专精特新奖补最高50万元; 安徽省对小巨人奖补最高100万元,省专精特新奖补20万元; 浙江杭州对小巨人奖补最高100万元,省专精特新奖补20万元。 (以各省市最新奖补政策为准) 2 融资上市助力升级: 专精特新企业能享受低利率、高额度的贷款,且审批流程快捷;还有上市分类指引、精准孵化、投融资对接服务,以及新三板挂牌的便捷通道。 3 税收优惠力度加大: 例如研发费用可100%加计扣除;新购进且单位价值不超500万的设备器具能一次性扣除;先进制造业加计5%抵减增值税,工业母机和集成电路则加计15%;高新技术企业享受15%所得税优惠等。 4 权威资质显著提升: 专精特新企业由国家工信部认定并授牌,是极具含金量的权威荣誉。同时, 企业可依托专业技术与定制化服务,打造差异化竞争优势,增强市场话语权。 03 企业如何成为专精特新?
根据专精特新梯度培育发展路线:分为创新型中小企业→专精特新中小企业→专精特新小巨人→制造业单项冠军四级梯度,企业需逐级进阶。
今年上半年,工信部携手财政部再度发力,新扶持1241家专精特新“小巨人”企业迈向高质量发展。
当下,已累计培育出超14万家专精特新中小企业、1.46万家专精特新“小巨人”企业。
2025年专精特新培育认定步入“精挑细选”阶段,今年第七批专精特新“小巨人”认定已收官,企业可着重筹备2025年专精特新中小企业申报事宜。
4 2025专精特新中小企业申报指南
那么,对于计划2025年或后续申报专精特新中小企业,应当着重关注哪些要点,才能提升通过率呢?
01 关注2025申报截止时间! 各省份对专精特新中小企业申报,在截止时间、特色化指标上有一定差异,企业要深入研读当地政策文件,把握关键要求。 2025江苏省专精特新中小企业第二批申报截止时间预计在9-10月,安徽省申报截止时间预计在8月,浙江省申报截止时间预计在11月。(具体以各省市政府通报时间为准) 02 基础门槛(全国通用) ▶ 注册满2年,属有效期内创新型中小企业(非创小企业需先完成此认定) ▶ 未被列入经营异常名录,近三年无重大安全、环保事故及偷漏税行为 ▶ 符合《中小企业划型标准规定》 03 关注申报关键指标 1.布局核心技术和发明专利 提前谋划核心知识产权布局,尤其聚焦发明专利,确保其与主导产品、技术紧密关联。若知识产权储备不足,可提前申请预审以加速证书获取。2025年务必重视专利和产业技术领域的匹配程度。 2.增强研发投入与创新能力 基础要求为保证研发投入在营收中的占比不低于3%,且上年度投入金额不少于100万,若能达到500万以上、占营收超10%,则可斩获最高评分。此外,要重视创新能力的呈现,主动推进产学研深度合作,积极引入创新型人才。 3. 优化财务数据 企业需着力提升经营管理效能,积极拓展市场份额,推动营业收入增长,务必保证上年度营收总额超1000万元,防止出现连续多年亏损或资不抵债的情况。同时,近两年营收应保持连续增长态势,企业利润率同步提升,资产负债率最好维持在50%以内。 4.建立研发机构
对于研发型企业而言,可选择自行搭建或携手共建研发机构,比如成立技术研究院、企业技术中心、企业工程中心等,以此提高申报成功的几率!
5. 提升产业链中贡献
企业在产业链里发挥的实际作用将获相应加分。需积极与产业链上下游企业开展研发技术协作、产销层面的合作。
6. 布局市场占有率
企业需早日谋划与布局,规划企业市占率和数据来源证明。
04 确保行业领域符合条件
专精特新主要聚焦于筛选制造业中小企业,在战略性新兴产业、核心基础零部件(元器件)、关键基础材料、先进基础工艺、产业技术基础及基础软件等范畴优先考量。企业可依据自身主导产品来评估,判断产品是否处于产业链关键节点、工业“六基”领域等。
05 保证材料真实性与准确性 申报材料需真实呈现企业状况,数据信息要仔细核验,保证内容一致且准确无误,尤其要重点检查:知识产权是否有效、审计报告是否合规、财务数据与报表是否相符,防止出现逻辑冲突。为提升材料品质,企业可考虑邀请专业人士审核指导。 专精特新政策带来的利好前所未有,申报条件及评价体系也愈发精细严格。企业一定要深入理解新规,把握申报时机,高效完成2025专精特新中小企业申报。
