根据《河南省优质中小企业梯度培育管理实施细则(暂行)》(豫工信企业〔2023〕45号)及河南省工业和信息化厅关于开展2023年河南省创新型中小企业评价工作的相关要求,从即日起,我市启动河南省创新型中小企业评价工作。具体条件、程序如下。
一、参评条件
拟参与河南省创新型中小企业评价的中小企业应具备以下条件:
(一)在平顶山市内工商注册登记,具有独立法人资格;
(二)符合《中小企业划型标准规定》;
(三)企业未被列入经营异常名录或严重失信主体名单,提供的产品(服务)不属于国家禁止、限制或淘汰类,同时近三年未发生重大安全(含网络安全、数据安全)、质量、环境污染等事故以及偷漏税等违法违规行为;
(四)满足《实施细则》中的创新型中小企业评价标准;
(五)未被认定为省级专精特新中小企业、国家级专精特新“小巨人”企业。
二、评价标准
(一)公告条件
评价得分达到60分以上(其中创新能力指标得分不低于20分、成长性指标及专业化指标得分均不低于15分),或满足下列条件之一:
1.近三年内获得过国家级、省级科技奖励。
2.获得高新技术企业、国家级技术创新示范企业、知识产权优势企业和知识产权示范企业等荣誉(均为有效期内)。
3.拥有经认定的省部级以上研发机构。
4.近三年新增股权融资总额(合格机构投资者的实缴额)500万元以上。
(二)评价指标
包括创新能力、成长性、专业化三类六个指标,评价结果依分值计算,满分为100分。
1.创新能力指标(满分40分)
(1)与企业主导产品相关的有效知识产权数量(满分20分)
A. Ⅰ类高价值知识产权1项以上(20分)
B. 自主研发的Ⅰ类知识产权1项以上(15分)
C. Ⅰ类知识产权1项以上(10分)
D. Ⅱ类知识产权1项以上(5分)
E. 无(0分)
(2)上年度研发费用总额占营业收入总额比重(满分20分)
A. 5%以上(20分)
B. 3%-5%(15分)
C. 2%-3%(10分)
D. 1%-2%(5分)
E. 1%以下(0分)
2.成长性指标(满分30分)
(3)上年度主营业务收入增长率(满分20分)
A. 15%以上(20分)
B. 10%-15%(15分)
C. 5%-10%(10分)
D. 0%-5%(5分)
E. 0%以下(0分)
(4)上年度资产负债率(满分10分)
A. 55%以下(10分)
B. 55%-75%(5分)
C. 75%以上(0分)
3.专业化指标(满分30分)
(5)主导产品所属领域情况(满分10分)
A.属于《战略性新兴产业分类》(10分)
B.属于其他领域(5分)
(6)上年度主营业务收入总额占营业收入总额比重(满分20分)
A. 70%以上(20分)
B. 60%-70%(15分)
C. 55%-60%(10分)
D. 50%-55%(5分)
E. 50%以下(0分)
三、评价程序
(一)企业按工商注册属地原则,自愿登录优质中小企业梯度培育平台(https://zjtx.miit.gov.cn/,以下简称培育平台)线上申请并自我评价,上传佐证材料。
(二)各县(市、区)工业和信息化主管部门按照择优确定的原则,负责对企业自评信息和佐证材料进行审核、实地核查,并向市工业和信息化局申请备案。
(三)市工业和信息化局对各地备案的企业进行抽查及公示;公示无异议的,向省工信厅申请公告为河南省创新型中小企业。
四、时间安排
企业登录培育平台自评时间:自即日起至8月15日。
为做好服务工作,企业可咨询属地工信部门咨询申报事宜(电话附后)。
五、其他相关事宜
按照《优质中小企业梯度培育管理暂行办法》要求:创新型中小企业评价认定工作,是省级专精特新中小企业申报认定的前置必要条件,请各企业一定要高度重视,积极参与申报。
联系电话:3707379
附件:
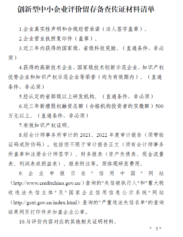
1.创新型中小企业评价留存备查佐证材料清 单
2.各县(市、区)优质中小企业梯度培育工作联系电话
附件1:
附件2:
各县(市、区)优质中小企业梯度培育工作联系电话:
序号 | 县(市、区) | 联系电话 |
1. | 汝州市工信局 | 0375-6031676 |
2. | 舞钢市工信局 | 0375-8165005 |
3. | 宝丰县工信局 | 0375-6518566 |
4. | 郏 县工信局 | 0375-7212885 |
5. | 鲁山县工信局 | 0375-5073152 |
6. | 叶 县工信局 | 0375-8053465 |
7. | 新华区工信局 | 0375-4867613 |
8. | 卫东区工信局 | 0375-7672272 |
9. | 湛河区工信局 | 0375-4939695 |
10. | 石龙区工信局 | 0375-2528828 |
11. | 高新区经发局 | 0375-3987239 |
12. | 新城区发改局 | 0375- 2667601 |
来源:平顶山市工业和信息化局
